
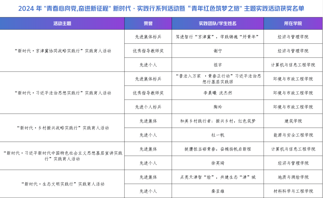
近日,市教育两委公布2024年“青春心向党,奋进新征程”新时代·实践行系列活动暨“青年红色筑梦之旅”主题实践活动评审结果,beat365师生荣获“新时代·乡村振兴战略实践行”“新时代·习近平新时代中国特色社会主义思想基层宣讲实践行”“新时代·京津冀协同战略实践行”“新时代·生态文明实践行”和“新时代·习近平法治思想实践行”全部5个主题方向的先进集体和先进个人,并荣获2项“先进集体标兵”、2项“优秀指导教师”、1项“先进个人标兵”和1项“优秀组织单位”荣誉称号。

自2024年6月,市教育两委启动2024年“青春心向党,奋进新征程”新时代·实践行系列活动暨“青年红色筑梦之旅”主题实践活动以来,beat365积极响应并全面落实工作要求,广泛动员、精心策划、分类组队,共组织5个主题方向的48支实践团队踊跃投身实践活动,累计开展活动500余次。各实践团队在实践周期内发挥学科优势、汇聚专业资源、创新活动形式、提炼特色元素,打造具有辨识度的实践育人品牌,开展了一系列主题鲜明、内涵丰富的实践育人活动,取得了显著的育人成效。
笃进智行“京津冀” 学践铸魂“好青年”实践团




笃进智行“京津冀”、学践铸魂“好青年”实践团聚焦津门城市变迁、青春志愿服务、校企携手共建等领域开展主题实践活动。从实地探访特色场馆到基层社区暖心帮扶,从政府实习骨干到校企携手建言献策,实践团利用专业所学为企业及社区制定数字营销方案2份、前往5个房地产领军企业及其项目营销中心实地学习、形成调研报告1份、签订共建协议2份、参与撰写《天津城市建设十年成就展》案例26篇。活动先后被天津文明网、津彩青春、天津市大数据协会、天津市学生联合会、爱心滨西、天城大官微等多家媒体报道。实践团充分彰显了城大学子的青春风采与责任担当,做到用专业知识服务社会,积极打造具有城建特色的“京津冀”新名片,以青春之力助京津冀协同发展。
“普法入万家·青春正行动”习近平法治思想行基层实践团




“普法入万家·青春正行动”习近平法治思想行基层实践团以习近平法治思想赋能城市治理为切入点,以科技助农为着力点,将专业知识融入社会实践,创新性推出了“1235”“实践+”基层法治宣讲新范式,在融媒体环境下探索了普法宣讲的新路径。在以“实践+”为中心的宣讲行动中,实践团足迹遍布全国23省40余基层单位,共完成5次联学共建、52次入户调研、发布推文430余次、举办科技普法宣讲30余场,累计影响量超过1.5万人次,收集798份调研问卷、撰写21份访谈提纲,完成2万余字实践报告。实践活动先后在学习强国、津云客户端、西青区人民检察院、宁河组工、天城大官微等6家媒体8个平台发布32篇宣传报道,在祖国大地上书写了天城大学子的青春故事。
一直以来,学校高度重视实践育人对学生的教育和引导作用,依托“新时代·实践行”系列主题实践活动,积极延展实践平台、丰富实践育人载体,营造实践育人氛围,高质量打造“实践育人增能”工程,助力“卓越思政”质量提升计划深入实施,擦亮党建思政品牌。未来,学校也将进一步深化学校、企业、社会协同联动的实践育人共同体,广泛动员学生积极投身于国家重大战略工程建设、京津冀协同一体化建设、生态文明建设等,将实践育人机制推向常态化、长效化、固定化、规范化的新阶段。持续教育引导学生在社会课堂中受教育、长才干、作贡献,怀揣一颗红心、让青春紧随党的步伐,在新时代的征程上奋勇前行。